本文转自“梅斯医学”公众号
如果说有什么食物,让人又爱又恨,大蒜绝对要拥有姓名。刚入口时那股「香臭香臭」的味道,总让人欲罢不能;可吃完了,嘴里的蒜味却「阴魂不散」。
小时候饭桌上更是常见这样的场景:奶奶一边往碗里添蒜,一边语重心长地说:“多吃蒜,对身体好。”
那时候,很多人心里其实是半信半疑的——味道这么冲的东西,真有那么神奇吗?
没想到,现代生物医学竟真为这些「民间经验」补上了科学证据。
大蒜来源的活性代谢物,
显著抑制肿瘤生长
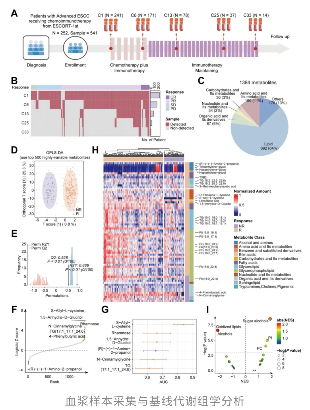
近期,来自中山大学肿瘤防治中心的研究团队发表于Cancer Discovery的一项研究[1]表明,大蒜中的活性成分S-烯丙基-L-半胱氨酸(SAC)不仅能显著促进自然杀伤细胞(NK细胞)向肿瘤组织浸润,还能逆转CD8⁺T细胞的耗竭状态,让那些在肿瘤微环境中「打疲了」的免疫细胞重新恢复战斗力。当其与化疗和免疫治疗联合使用时,抗肿瘤效果被显著放大,肿瘤生长被显著抑制。

研究团队发现,患者在治疗开始之前,体内的代谢状态,似乎就已经在某种程度上「提前剧透」了免疫治疗的效果。
在对每一种代谢物逐一进行分析后,S-烯丙基-L-半胱氨酸(SAC)很快引起了研究人员的注意。这一分子正是大蒜中的一种经典活性成分。
具体来说,在那些肿瘤明显缩小、对免疫治疗反应更好的患者体内,SAC在治疗开始前的水平往往更高;而在免疫治疗效果不佳的患者体内,这种分子的含量相对较低。

那么,治疗开始之后,体内的代谢变化会不会也在悄悄「透露」疗效的信号?

通过对这些样本进行代谢组学分析,他们发现,治疗过程中代谢物的变化,本身就是一张「实时疗效监测图」,能够反映他们对化疗联合免疫治疗的反应情况。随着治疗不断推进,鞘磷脂在疗效不佳/进展高风险患者的血浆中逐渐积累,而甘油磷脂水平在治疗有效患者中显著更高。
换句话说,当血液中的鞘脂水平不断升高时,往往意味着肿瘤对化疗联合免疫治疗的反应并不理想,可能驱动化疗免疫治疗耐药;但较高的甘油磷脂水平往往伴随着更好的治疗结局。
由此可见,不仅治疗前的代谢状态能够预测疗效,治疗过程中代谢网络的动态变化,也在不断「反馈」治疗结果。

但找到来源只是第一步,来自大蒜的SAC,真的能帮抗癌治疗一把吗?

结果,与只接受常规治疗的小鼠相比,补充SAC的小鼠肿瘤明显长得更慢,肿瘤体积更小、重量更轻。
并且,在食管鳞癌模型和肝转移模型中,研究人员都观察到,补充SAC后,小鼠体内的整体肿瘤负荷明显下降。
从机制上来说,SAC能重塑肿瘤的免疫微环境,让原本有些「力不从心」的免疫系统重新振作起来。
首先被「调动」的,是NK细胞。这些细胞原本大多活跃在血液中,但在补充SAC之后,一类杀伤力特别强的NK细胞开始大量进入肿瘤组织。它们凭借更强的细胞毒性,对肿瘤细胞展开更猛烈的攻击。
与此同时,CD8⁺T细胞也迎来了转机。在肿瘤微环境中,这些T细胞常常因为长期「作战」而逐渐进入耗竭状态。但SAC的加入,让原本「疲惫」的T细胞「满血复活」,降低了PD-1、LAG-3等抑制信号的表达,提高了IFN-γ、IL-2、TNF等免疫激活因子的水平,从而显著了增强现有化疗联合免疫治疗的效果。

吃蒜竟能延长寿命,
改善代谢和认知
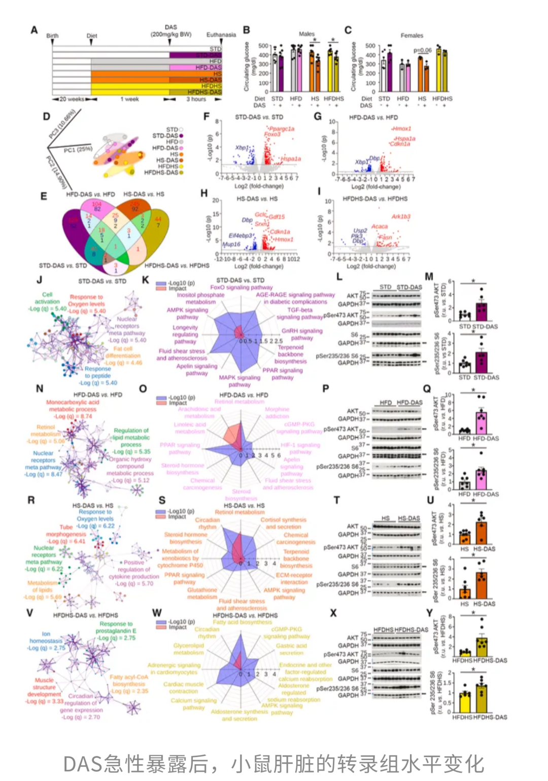
事实上,大蒜的「本事」不止SAC,其中富含的另一类含硫化合物——二烯丙基硫化物(DAS)同样是「宝藏」。
去年,来自西班牙塞维利亚大学的研究团队发表于Cell子刊Cell Metabolism的一项研究[2]发现,大蒜中的DAS能够在体内释放具有生物活性的硫化氢(H₂S)。这种气体分子能自由穿过细胞膜,参与抗氧化防御、线粒体能量代谢,并通过蛋白质过硫化调控多种关键生理过程。
在小鼠实验中,长期摄入DAS不仅改善了代谢状态,还提升了运动能力和认知表现,并延长了寿命;其延寿幅度甚至超过了常被视为「抗衰明星」的二甲双胍。

其实,大蒜那股熟悉又「冲」的味道,正是来自这类含硫化合物。DAS家族中最典型的成员包括二烯丙基二硫醚(DAD)和二烯丙基三硫醚(DAT),它们就像一个个「微型H₂S储能罐」,合适的生理环境下,它们会慢慢释放出H₂S。
于是,研究者产生了一个有趣的想法:如果小鼠长期、温和地摄入这些来自大蒜的天然H₂S「前体」,是否能在不打破机体平衡的前提下,让身体状态变得更好,甚至活得更久?

结果表明,仅仅一周时间,高脂高蔗糖饮食的小鼠肝脏就已经出现重量增加的迹象。但在不同饮食背景下,DAS都能显著提升体内H₂S的生成能力。尤其是在高蔗糖或高脂高蔗糖饮食条件下,它还能明显降低血糖水平;而在正常饮食条件下,DAS甚至可以激活与抗衰老密切相关的FoxO信号通路。
也就是说,就算饮食一时「放飞」,大蒜中的DAS仍可能快速启动机体的代谢维稳机制,甚至还能「关照」一下血糖和衰老相关通路。

不过,短期效果只是第一步,长期摄入这些分子,会不会影响寿命?

从这个角度看,DAS带来的寿命延长几乎达到了它的两倍。
当然,光活得长还不够,还要活得好。在健康寿命的评估中,补充DAS的小鼠精囊相关病变发生率更低,肝脏结构保持得更完整,整体代谢状况也明显改善。
随着年龄增长,这种优势依然存在。当小鼠进入相当于人类60-70岁的阶段时,补充DAS的一组在体能测试中表现更好,运动能力衰退得明显更慢;当年龄进一步增长到相当于人类80岁以上时,在新物体识别、恐惧记忆以及空间记忆(水迷宫)等认知测试中,它们的表现依然更加稳定。
换言之,补充DAS的小鼠不仅寿命被拉长了,晚年生活的质量也更高,真正实现了「健康地老去」。

「吃面不吃蒜,香味少一半」这句流传已久的老话早就道尽了蒜在饮食中难以替代的地位。平时,不管是一碗素面,还是一盘饺子,少了那一瓣蒜,总觉得差点意思。如今,又找到了新的爱吃蒜的理由,让人疯狂「上头」的同时更是对健康的一种关照~
注:研究[1]中膳食代谢物的临床应用仍需大样本量的病例对照研究和前瞻性干预试验验证;研究[2]中小鼠实验仅纳入雄性小鼠,未考虑性别差异对H₂S生成及衰老的影响。
参考资料:
[1]Qian ZY, Deng Y, Xi M, Zhang XY, Sun H, Mao M, Luo XJ, Li M, Zhang Q, Chen B, Pan YQ, Liu J, He MM, Chen HJ, Yeung CW, Zheng Y, Huang JQ, Yang M, Li ZJ, Zeng ZL, Ju HQ, Xu RH, Luo H. Longitudinal Plasma Metabolomics Guides Dynamic Risk Assessment and Dietary Modulation for Esophageal Squamous Cell Cancer Chemoimmunotherapy. Cancer Discov. 2026 Mar 3. doi: 10.1158/2159-8290.CD-25-1449. Epub ahead of print. PMID: 41771153.
[2]Cáliz-Molina MÁ, López-Fernández-Sobrino R, Pino-Pérez I, Panadero-Morón C, Vilches-Pérez MDC, Camacho-Cabrera M, García-Ruiz A, Pérez-Rosendo L, Espadas I, Sola-García A, Soriano-Navarro M, Martin F, Venegas-Calerón M, Salas JJ, Martínez-Force E, Romero LC, Aroca Á, González-Prieto R, Bernabeu-Wittel M, Capilla-González V, Hine C, Martín-Montalvo A. Enhanced non-enzymatic H2S generation extends lifespan and healthspan in male mice. Cell Metab. 2025 Dec 19:S1550-4131(25)00526-1. doi: 10.1016/j.cmet.2025.11.012. Epub ahead of print. PMID: 41421349.