本文转自“梅斯医学”公众号
如今,“轻断食”可以说红遍半边天了。16+8、5:2、隔日断食……各种版本层出不穷,让人眼花缭乱。而其中“16+8”更是稳坐顶流之位。这种轻断食法的逻辑简单又诱人,不需要纠结每一餐的热量,只要调整吃饭的时间,每天只在8小时内进食,其余16小时则禁食,就能收获苗条身材,甚至还能改善代谢。
光靠掐时间,
代谢并没有改善
什么!竟还有这样的好事?减肥密码这不是轻松拿捏了吗?
然而,一项发表于Science Translational Medicine的研究[1]却猝不及防地扫了兴。研究发现,在摄入的热量保持不变的前提下,仅限制进食的时间并不能改善胰岛素敏感性,也无法提升心血管代谢健康。
研究的目的也十分明确:在几乎不改变热量摄入的前提下,看看早吃和晚吃,到底哪种轻断食方式能更好地改善胰岛素敏感性、血脂水平、炎症反应以及昼夜节律。此外,研究者还记录了参与者的饥饿感、体成分和睡眠变化等“附加收获”。

结果显示,无论早吃还是晚吃,两种限时进食模式都能带来一定程度的体重下降。

不过,当研究者进一步分析体成分变化时,情况变得更为微妙。

也就是说,早吃虽然能更有效地带来体重下降,但这份“减重红利”并非完全来自脂肪的消耗,还伴随着一定的瘦体组织流失——其中可能包括肌肉或水分。
然而,研究中最核心的代谢指标——胰岛素敏感性,在两种限时进食模式下均未显示改善。无论是eTRE还是lTRE组的参与者,胰岛素敏感性的变化都非常有限,组间差异同样不显著。

另外,其他代谢指标也大多“按兵不动”。血脂(总胆固醇、低密度脂蛋白、甘油三酯)、血压、炎症指标(如IL-6、TNF-α)和氧化应激标记物,在两种轻断食模式下均未出现有临床意义的改善。

不过,代谢指标虽然“静悄悄”,但人体的内在生物钟却对进食时间异常敏感。研究人员又捕捉到了一些有趣的现象。如果把进食窗口挪到下午(lTRE),生物钟居然会偷偷调慢约40分钟。
相应地,睡眠时间也跟着“入乡随俗”了。lTRE组参与者整体睡眠节奏都往后挪了一截,睡眠时间中点推迟了约15分钟,成了“晚睡晚起星人”。相比之下,eTRE组参与者睡眠结束和中点都略提前,仿佛身体跟着早吃模式提前开工。
不仅如此,饥饿感也同样受“时间魔法”影响。eTRE组参与者早晨醒来,食欲和进食欲望都更强,这与体内负责饱腹的激素PYY早晨浓度偏低有关。lTRE组参与者早上醒来却没那么饿,食欲自然低了不少。
这表明,轻断食的时机不仅影响生理节律,还可能通过激素调控重塑我们的饥饿模式。
那么,为什么这项研究的结果与此前许多宣称“轻断食有益”的研究有所不同呢?研究者指出,关键可能在于热量控制。以往大多数轻断食试验中,参与者往往会在无意间减少总热量摄入——例如晚间少吃零食,一天的能量摄入可能就自然减少了200–300大卡。而在本研究中,通过精细化管理,这种热量差几乎被抹平。
换句话说,轻断食带来的一部分代谢益处,本质上可能源于“吃得更少”,而非单纯通过“改变进食时间”或“少食多餐”实现的。
总的来说,这项研究表明,在热量摄入几乎相同的条件下,短期轻断食(比如16+8)并未改善胰岛素敏感性或其他心血管代谢指标。
年轻群体尝试轻断食,还是得谨慎
这么说,只“掐时间”,而不制造热量缺口的轻断食对代谢的改善还是远远不够的。此刻一大波坚持了很久轻断食的年轻人可能就不乐意了:“什么意思?合着我这么长时间白‘断’了呗?代谢不能改善就不能改善,又没有什么恶劣影响。”
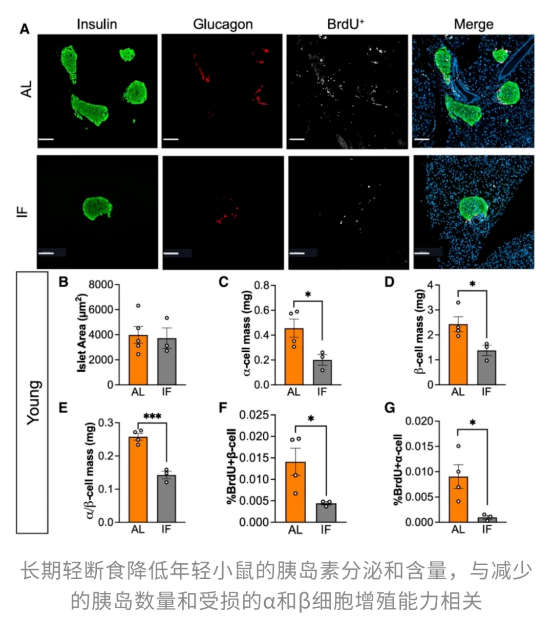
并不是这样!一项发表于Cell Reports的研究[2]给出的答案就让很多年轻群体一“断”一个不吱声。这项研究发现,长期轻断食可能让年轻群体β细胞功能受损,从而增加未来代谢疾病的风险。

研究进行了10周的饮食干预后,轻断食在不同年龄小鼠身上的效果就出现差异了。中年和老年小鼠代谢出现了一定的改善;但年轻小鼠不仅代谢没有改善,β细胞功能反而出现了受损,胰岛素分泌水平也下降了。
究竟为什么会出现这种差异呢?研究人员分析指出,长期进行轻断食,看上去似乎能让身体“休养生息”, 但在年轻小鼠身上,它会抑制胰岛中α细胞和β细胞的增殖,使这些细胞难以正常成熟。同时,与胰岛素分泌相关的基因(如Mafa和Nkx6-1)表达水平也明显下降。随着这种影响逐渐累积,原本健康的β细胞开始失去分泌胰岛素的能力,最终出现了类似1型糖尿病的功能障碍。

进食窗口过短,
增加心血管死亡风险
除了代谢出问题,轻断食还会不会“摊上其他事”呢?
来自上海交通大学医学院联合哈佛大学团队开展的最新研究[3]就再次狠狠伤了“轻断食人”的心。这项研究表明,每天进食时间少于8小时的人,心血管死亡风险竟比每天进食窗口为12-14小时的人高出135%。

16+8轻断食这种短进食窗口为什么会“伤心”呢?研究者认为,问题可能出在“肌肉流失”上。

瘦体重,尤其是四肢的肌肉量的确很重要。它不仅支撑着我们日常活动的灵活度和体力,还能维护心血管健康。一旦肌肉量减少,身体的代谢效率就会降低,随之而来的便是能量消耗减慢和血糖调控能力下降。长期如此,可能增加心血管疾病的发病风险。
之前看到轻断食这种不需要扣扣搜搜计算热量,只需要调整吃饭时间的模式还以为掌握了什么变瘦、变得更健康的密码,谁能想还是埋了这么多雷。这股潮流还是不能无脑追,还是得适合自己才行~
注:研究[1]仅纳入超重或肥胖女性,限制了结果向男性人群的推广;研究[2]基于小鼠模型,在人类中的普适性仍需进一步验证;研究[3]基于观察性数据,无法直接推断因果关系。
[1]Peters B, Schwarz J, Schuppelius B, Ottawa A, Koppold DA, Weber D, Steckhan N, Mai K, Grune T, Pfeiffer AFH, Michalsen A, Kramer A, Pivovarova-Ramich O. Intended isocaloric time-restricted eating shifts circadian clocks but does not improve cardiometabolic health in women with overweight. Sci Transl Med. 2025 Oct 29;17(822):eadv6787. doi: 10.1126/scitranslmed.adv6787. Epub 2025 Oct 29. PMID: 41160666.
[2]Matta L, Weber P, Erener S, Walth-Hummel A, Hass D, Bühler LK, Klepac K, Szendroedi J, Guerra J, Rohm M, Sterr M, Lickert H, Bartelt A, Herzig S. Chronic intermittent fasting impairs β cell maturation and function in adolescent mice. Cell Rep. 2025 Feb 25;44(2):115225. doi: 10.1016/j.celrep.2024.115225. Epub 2025 Jan 18. PMID: 39827461.
[3]Chen M, Xu L, Van Horn L, Manson JE, Tucker KL, Du X, Feng N, Rong S, Zhong VW. Association of eating duration less than 8h with all-cause, cardiovascular, and cancer mortality. Diabetes Metab Syndr. 2025 Aug 21:103278. doi: 10.1016/j.dsx.2025.103278. Epub ahead of print. PMID: 40849219.
