本文转自“梅斯医学”公众号
“洗头时一撸掉一撮,堵地漏的,都是我留不住的黑头发。”
“别人熬夜修仙,我熬夜修‘光明顶’。”
“别人用瀑布形容发量,那我怕不就是三毛本人。”
这些带着苦涩的幽默,是当代无数“秃头小宝贝”们的真实写照。脱发,这个曾经被视为“中年危机”的象征,如今正以前所未有的速度和规模,席卷着年轻一代。据《中国脱发人群调查》数据,我国脱发人数已突破2.5亿,平均每6人中就有1人受此困扰,而30岁以下的群体占比高达六成以上!
为了守住这“头等大事”,都市男女们展开了一场“头发保卫战”。有人一掷千金,忍受手术刀的切割,将后脑勺的毛囊“拆东墙补西墙”;有人虔诚地早晚涂抹各种生发液,却在“有效—停药—复脱”的循环中,逐渐耗尽钱包与耐心。这条路上,充满了对外观的焦虑、对社交的自卑,以及尝试各种方法后依然“寸草不生”的无力感......
难道,我们只能在这场“战争”中被动挨打吗?!
今天,科学为我们带来了一个意想不到的“神助攻”——它可能就藏在你的皮肤之下。近期,由中国台湾大学林颂然教授团队与美国加州大学尔湾分校Maksim V. Plikus教授团队合作,在国际顶级期刊《细胞·代谢》上发表了一项重磅研究。他们发现,当我们皮肤受损时,真皮中的脂肪细胞会化身“后勤部长”,通过释放特定的单不饱和脂肪酸,直接向沉睡的毛囊干细胞下达“开工”指令,从而启动毛发再生。
更令人振奋的是,研究人员发现,无需经历损伤与发炎的痛苦过程,只需在皮肤上直接涂抹这种脂肪酸,就能在实验小鼠身上成功“唤醒”毛囊,促进毛发生长!
这瓶神奇的“脂肪生发精华”背后,藏着怎样精彩的细胞故事?让我们一起往下看~
研究背景
众所周知,我们的毛囊是周期性再生器官——从生长期(毛发快速生长)到休止期(毛发停止生长),再到退行期(毛发脱落),周而复始。而掌控这一循环的关键,是一群被称为毛囊上皮干细胞(eHFSCs)的“种子细胞”。它们沉睡在毛囊的特定区域,只有被适时唤醒,毛囊才能从休止期重新进入生长期,开启新一轮的毛发生长。
然而,究竟是谁,在何时,发出了这个至关重要的“唤醒”信号?科学家们将目光投向了毛囊的“邻居”——真皮脂肪层。他们观察到,这片脂肪组织的厚度会随着毛发生长周期同步变化:毛发旺盛时它便充盈饱满,毛发脱落时它也随之收缩。这让研究团队猜想:脂肪细胞是否通过某种手段,向eHFSCs传递了生发信号?

图示摘要及研究亮点
追踪至关重要的生发信号
为了找到这个关键信号,研究团队使用小鼠模型,设计了3组核心实验,一步步揭开脂肪细胞与毛囊再生的关联。
第一步:证实脂肪细胞对生发的必要性
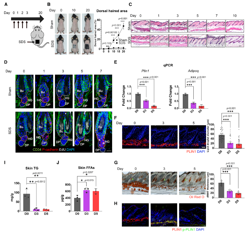
首先,研究团队通过涂抹SDS(模拟表面损伤)或使用激光(模拟深层损伤)在小鼠背部制造可控皮肤炎症。他们发现:皮肤损伤后,最先发生的是快速炎症反应,包括皮肤红肿、增厚,免疫细胞(如中性粒细胞、T细胞、巨噬细胞)大量浸润等。然而,毛囊上皮干细胞(eHFSCs)的激活却延迟好几天,说明其中必有玄机。
通过转录组分析,他们发现了一个关键线索:在损伤早期,与脂肪代谢相关的基因表达显著下调。这提示脂肪组织可能正在发生剧烈的变化。果然,正如下图F-H所示,包裹脂肪滴的蛋白PLIN1减少了,并且被磷酸化(这是启动脂肪分解的信号),脂肪滴的体积明显变小。质谱数据更直接地显示(下图I-J),脂肪组织中的甘油三酯含量下降,而游离脂肪酸水平上升。这一切都证明,皮肤损伤后,真皮脂肪细胞发生了快速、可逆的“脂解作用”,把储存的脂肪“释放”了出去。

皮肤刺激诱导真皮白色脂肪组织(dWAT)脂肪细胞脂解及毛囊上皮干细胞(eHFSCs)激活
接着,当研究人员使用药物或基因手段抑制脂肪分解的关键酶ATGL后——让小鼠毛囊周围的脂肪细胞无法正常生成。结果显示:
正常小鼠在毛发脱落(退行期)后,21天内就能重新长出毛发;
而脂肪细胞脂解功能被抑制的小鼠,毛囊长期停留在休止期,毛发生长被显著阻断。


皮下白色脂肪组织(dWAT)的脂肪分解对皮肤损伤诱导的eHFSCs激活至关重要
这充分说明,脂肪细胞是毛囊再生的必需品,没有它们,eHFSCs就无法被激活。
第二步:锁定“背后大Boss”——巨噬细胞与SAA3信使
那么,究竟是谁给脂肪细胞下达了“分解”的指令呢?
研究团队通过抑制炎症和清除免疫细胞,逐步排查“指令来源”。首先他们用氟轻松(一种糖皮质激素)抑制皮肤炎症,结果发现:炎症被压制后,脂肪细胞的脂解作用和毛发再生率均明显降低,这说明炎症反应是触发脂肪分解的前提。
接着,他们针对不同免疫细胞展开“排除法”实验,包括:
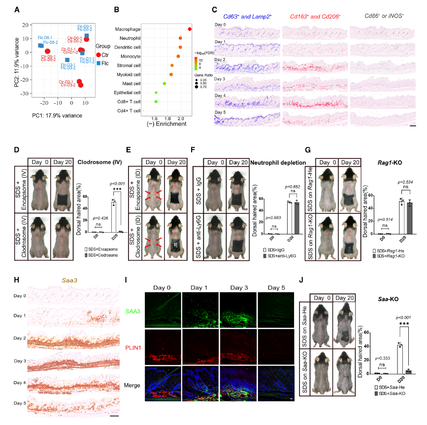
清除巨噬细胞:向小鼠注射氯膦酸二钠脂质体以特异性清除巨噬细胞后,SDS刺激所引起的脂肪分解显著减弱,毛发再生被完全阻断。而局部注射该药物仅影响注射区域的再生反应,其他区域则保持正常,说明巨噬细胞的作用具有区域特异性。
清除中性粒细胞或T/B细胞:通过注射抗Ly6G抗体清除中性粒细胞,或使用缺乏成熟T、B细胞的 Rag1 基因敲除小鼠进行实验,发现这些细胞类型的缺失并未对SDS诱导的脂肪分解及后续的毛发生长造成显著影响。
综合上述结果,研究人员明确巨噬细胞是启动脂肪细胞脂解过程的关键调节者!

巨噬细胞通过SAA3促进真皮白色脂肪组织(dWAT)脂解
那么,巨噬细胞又是通过何种信号分子向脂肪细胞传递“分解指令”的呢?
研究团队将目光聚焦于SAA3——一种由巨噬细胞分泌、与炎症反应密切相关的蛋白。进一步的实验揭示:
皮肤损伤后,脂肪组织中 SAA3 的表达量随时间变化呈现先上升后下降的趋势,这一变化与脂肪分解的动态高度吻合;
在未受伤的正常小鼠中,外源性注射SAA3蛋白足以激活脂肪细胞发生脂解,说明仅SAA3本身就具有促脂解能力;而在 SAA3 基因敲除小鼠中,皮肤损伤所引发的脂肪分解明显减弱,毛发再生率也大幅降低;
清除巨噬细胞后,脂肪组织中 SAA3 的表达显著下降,证实巨噬细胞是 SAA3 的主要细胞来源。
至此,信号通路变得清晰:皮肤损伤 → 招募巨噬细胞 → 巨噬细胞促进脂肪细胞产生SAA3 → SAA3以自分泌方式促使脂肪细胞分解。
第三步:脂肪酸“精准投喂”,干细胞“满血复活”
被释放出来的游离脂肪酸,如何找到并激活毛囊干细胞呢?研究人员发现,毛囊干细胞表面高表达一种叫做CD36的脂肪酸转运蛋白(下图B),像一只手一样,能把周围的脂肪酸“抓”进细胞内。抑制CD36则脂肪酸的吸收和随后的毛发再生就会受阻。

脂肪酸通过增强脂肪酸氧化激活eHFSCs
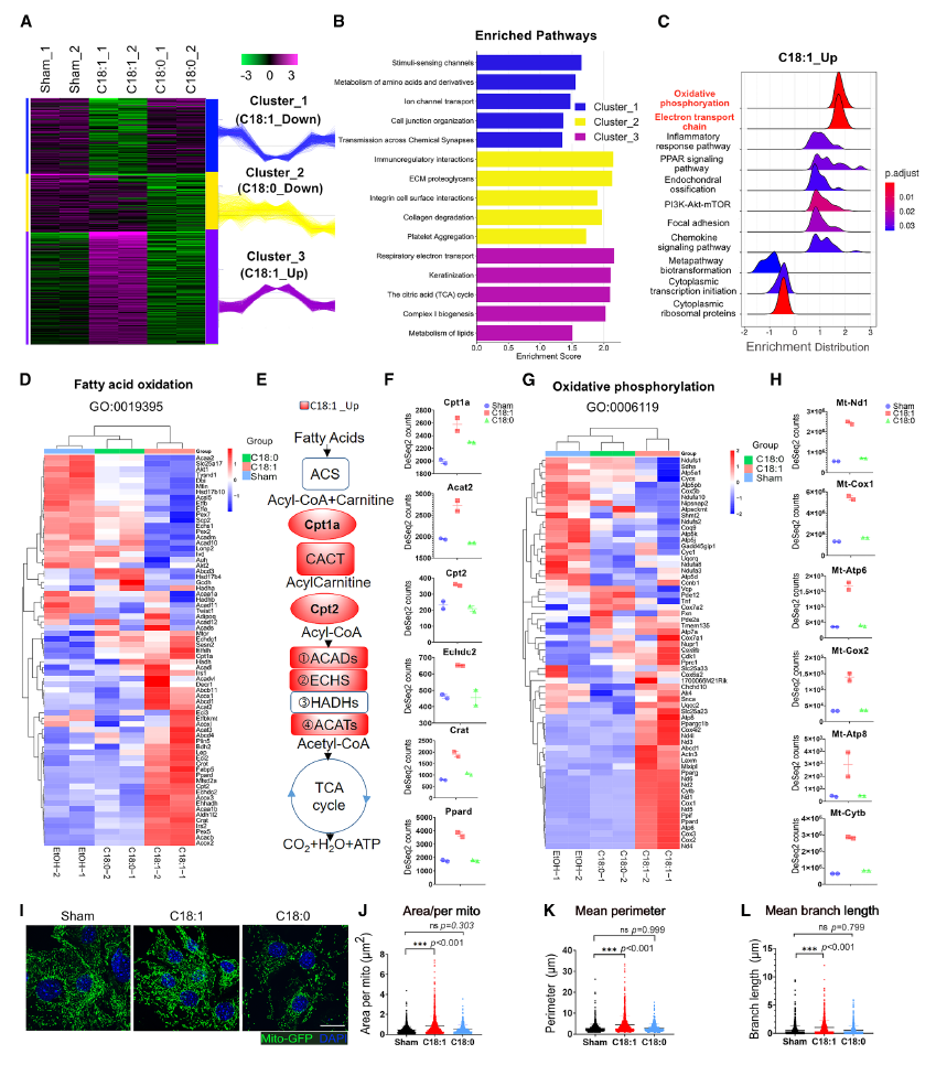
更有趣的是,并非所有脂肪酸都是“优质燃料”。对小鼠脂肪组织的成分分析发现,其中含有多种脂肪酸。研究人员对这些脂肪酸进行了“选秀考核”:
饱和脂肪酸:效果平平,无法有效促进干细胞增殖。
多不饱和脂肪酸:甚至对干细胞有毒性。
单不饱和脂肪酸(主要为油酸C18:1、棕榈油酸C16:1):表现最佳! 特别是油酸,能显著增强细胞的脂肪酸氧化能力,高效产生ATP,并大幅提升干细胞的克隆形成能力(上图D-E)
最令人振奋的应用来了:在未经损伤的正常小鼠皮肤上,直接涂抹单不饱和脂肪酸,就足以促进毛发生长!这简直是“躺平长头发”的梦想照进现实的第一步!

单不饱和脂肪酸增强毛囊上皮干细胞(eHFSCs)的线粒体生物发生
揭秘终极机制
研究的最后,研究团队通过细胞实验和分子追踪,揭开了单不饱和脂肪酸促进毛囊干细胞“苏醒”的详细机制:
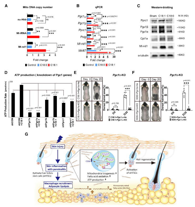
1. 通过CD36进入干细胞:eHFSCs表面高表达CD36蛋白(脂肪酸转运体),其吸收脂肪酸的效率远高于周围真皮细胞;若加入CD36抑制剂,eHFSCs对脂肪酸的吸收量大幅减少,后续激活过程也完全受阻;
2. 激活Pgc1-α促进线粒体功能:经单不饱和脂肪酸处理后,eHFSCs中线粒体生物发生相关基因(如Pgc1-α、Cpt1a)的表达量显著提升;若敲除Pgc1-α基因,即使外用单不饱和脂肪酸,eHFSCs的激活率也大幅下降,毛发再生完全停滞,证明单不饱和脂肪酸主要通过增强线粒体功能为干细胞供能。
简单来说,单不饱和脂肪酸就像“能量包”,通过CD36进入干细胞后,激活 Pgc1-α促进线粒体工作,为干细胞从休眠转向增殖分化提供足够能量,最终推动毛囊进入生长期。

单不饱和脂肪酸通过Pgc1-α增强线粒体生物发生,促进eHFSCs激活
小结
综上,这项研究,用扎实的实验数据告诉我们:脂肪细胞分解产生的单不饱和脂肪酸,是激活毛囊再生的关键信号。更重要的是,通过直接外涂单不饱和脂肪酸,就能让小鼠的毛发提前长出,且安全性高、操作简单。
对脱发党来说,这无疑是一个颠覆性的好消息——不用花大价钱植发,不用长期依赖药物,未来或许只需在头皮上简单涂抹含有单不饱和脂肪酸的凝胶,就能让头发重新浓密。虽然目前该研究结果还需经过人体试验的验证,但如论如何,这一发现已为生发研究打开了新的大门,让“躺平式生发”梦想照进了现实!
[1]Adipocyte lipolysis activates epithelial stem cells for hair regeneration through fatty acid metabolic signaling
https://doi.org/10.1016/j.cmet.2025.09.012
