本文转自“梅斯医学”公众号
在人类胚胎发育的奇妙进程中,大脑的形成始终是最复杂且精密的过程之一。而在这一过程中,Notch信号通路就像一位隐形的调控者,掌控着神经细胞的命运走向,对大脑皮质的正常发育至关重要。
近日,发表在Int J Mol Sci上的一项研究Functional Divergence of NOTCH1 and NOTCH2 in Human Cerebral Organoids Reveals Receptor-Specific Roles in Early Corticogenesis深入探究了Notch信号通路中NOTCH1和NOTCH2这两种受体在人类早期皮质发生过程中的功能差异,为我们揭开了大脑发育的更多奥秘。

Notch信号通路通过细胞间的直接相互作用,在神经祖细胞的自我更新以及向神经元和各类神经胶质细胞的分化之间维持着微妙的平衡,其异常活动还与多种神经发育障碍相关,如皮质发育畸形、智力障碍、自闭症等。在哺乳动物中,已知有四种Notch受体,其中NOTCH1和NOTCH2在大脑皮质发育中尤为关键。虽然在小鼠模型中,二者的功能已有一定研究,但在人类大脑发育中,它们的具体作用尚不明确。
为了探索这一问题,研究人员采用大脑类器官作为人类早期皮质发生的体外模型,通过慢病毒介导的shRNA技术分别敲低NOTCH1和NOTCH2。结果发现,这两种受体在人类早期皮质发育中展现出了显著的功能差异。
敲低NOTCH1会显著影响类器官的生长,到第20天时,其横截面积较对照组减少了1.8倍,而NOTCH2的敲低对类器官大小无明显影响。同时,NOTCH1缺失的类器官表面形态明显简化,表面拐点数量减少5.5倍,NOTCH2敲低则未影响这一参数。

NOTCH1和NOTCH2敲低对大脑类器官大小和外部形态的影响
在脑室样结构(VLS)的形成方面,NOTCH1敲低的类器官在第20天出现严重的lumen化缺陷,VLS数量减少6.5倍,总面积减少38.3倍;NOTCH2敲低的类器官VLS数量和面积与对照组相当,但二者的VLS厚度均有一定程度减少,NOTCH1敲低组减少1.6倍,NOTCH2敲低组减少1.2倍。

NOTCH1调控大脑类器官中脑室样结构的形成和顶端极性
进一步研究发现,NOTCH1对放射状胶质细胞(RGC)的命运决定和维持至关重要。第20天时,NOTCH1敲低的类器官中几乎完全缺失PAX6阳性的RGC,相对面积减少28.6倍,而NOTCH2敲低对PAX6表达无影响。到第45天,NOTCH1敲低的类器官中PAX6阳性区域仍几乎不存在,且神经元标志物TUBB3阳性区域也几乎缺失,表明早期祖细胞身份的破坏导致了后期神经发生的受损。

NOTCH1的缺失破坏了大脑类器官中RGC的命运决定和神经发生
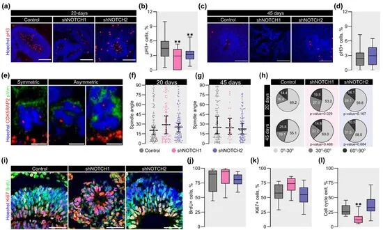
在增殖能力和分裂模式上,第20天时,NOTCH1敲低的类器官中VLS处的PH3阳性细胞减少1.5倍,NOTCH2敲低组减少1.4倍;第45天,NOTCH1敲低的类器官因VLS形成不足被排除分析,NOTCH2敲低组则与对照组无显著差异。此外,NOTCH1敲低的类器官在第20天时水平分裂(0-30°)的细胞比例减少16%,且细胞周期退出减少2.1倍,NOTCH2敲低则无显著影响。

NOTCH1调控大脑类器官中RGC的增殖、纺锤体定向和细胞周期动态
综上所述,这项研究清晰地表明,在人类早期皮质发生过程中,NOTCH1和NOTCH2具有非冗余且时间上不同的作用。NOTCH1在类器官生长、管腔形态发生、放射状胶质细胞身份维持和祖细胞增殖等早期发育过程中发挥着不可或缺的作用,而NOTCH2对这些早期过程的影响则不显著。这一发现不仅加深了我们对Notch信号通路在人类神经发育中特异性功能的理解,也为探索相关神经发育障碍的发病机制提供了重要线索。
未来,随着研究的深入,我们有望进一步揭示这两种受体的下游调控网络,为神经发育疾病的诊断和治疗开辟新的途径,让我们更好地理解生命最初的奥秘,守护大脑发育的每一个关键步骤。
参考资料:
[1]Yakovleva S, Knyazeva A, Yunusova A, et al. Functional Divergence of NOTCH1 and NOTCH2 in Human Cerebral Organoids Reveals Receptor-Specific Roles in Early Corticogenesis. Int J Mol Sci. 2025;26(15):7309. Published 2025 Jul 29. doi:10.3390/ijms26157309