本文转自“梅斯医学”公众号
小细胞肺癌(SCLC)是肺癌中极具侵袭性的 “杀手”,它约占所有肺癌的 15%,每年在全球导致超过 20 万例死亡。作为一种高度恶性的神经内分泌肿瘤,SCLC 最可怕的特点就是极强的脑转移倾向——一旦癌细胞扩散到大脑,患者的生存期通常不足一年,治疗难度也随之陡增。
近日,国际顶级期刊Nature发表了一篇题为 “Neuronal activity-dependent mechanisms of small cell lung cancer pathogenesis” 的重磅研究,来自斯坦福大学医学院、哈佛医学院等机构的科学家团队,揭露了一个颠覆认知的现象:转移到大脑的 SCLC 细胞,竟然能和大脑中的神经元形成 “电信号连接”(也就是真正的突触结构),而这种连接不仅真实存在,还会像 “给癌细胞充电” 一样,显著加速肿瘤生长。
其实近年来,神经系统影响癌症的研究已经逐渐成为热点。在大脑内部,比如胶质瘤这类原发脑癌,神经元活动会通过两种方式促进肿瘤生长:一种是释放信号分子(旁分泌机制),另一种是通过神经与胶质瘤细胞之间的突触,实现电信号和化学信号的整合,让癌细胞 “融入” 神经回路。
而在大脑之外,像前列腺癌、头颈癌、乳腺癌、胰腺癌这些常见癌症,肿瘤周围的外周神经也会通过神经支配调节癌症进展。但一直以来,科学家们都不清楚——神经系统对 SCLC 的影响到底有多大?不管是癌细胞还在肺部时,还是转移到大脑后,神经活动是否在 “推波助澜”?
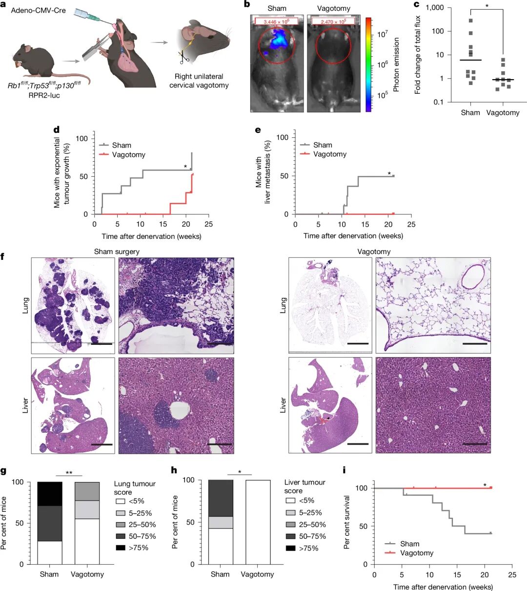
这次研究终于给出了答案,而且在肺部和大脑中发现了两种截然不同但同样关键的机制。在肺部,研究团队用小鼠模型做了一个关键实验:他们切断了小鼠的迷走神经(支配肺部的重要神经),结果发现,原发性肺癌的发展速度明显变慢,肿瘤负担大幅减轻,甚至连肝转移(SCLC 常见的转移部位)也几乎消失了。更令人振奋的是,切断迷走神经的小鼠,生存期显著延长——对照组小鼠中位生存期只有 16 周,而切断迷走神经的小鼠全部活过了整个实验周期。这说明,迷走神经的 “神经支配” 对 SCLC 的早期发生和发展至关重要,就像给癌细胞提供了 “生长信号” 一样。
而当癌细胞转移到大脑后,它们的 “生存策略” 变得更 “高级” 了。研究人员观察人类 SCLC 脑转移样本发现,肿瘤区域里布满了神经元的轴突,而且越靠近轴突的癌细胞,增殖速度越快、密度越高。为了弄清原因,他们做了细胞共培养实验:把小鼠或人类的 SCLC 细胞,和大脑中常见的两种神经元(谷氨酸能神经元、GABA 能神经元,后者能产生 γ- 氨基丁酸)放在一起培养。结果显示,活跃的神经元能让 SCLC 细胞增殖速度显著加快;但如果加入河豚毒素(TTX,一种能阻断神经活动的物质),这种促进作用就消失了。
更关键的是,电生理实验和电子显微镜观察证实:SCLC 细胞和神经元之间真的形成了 “神经元-SCLC 突触”——就像正常神经元之间传递信号的结构一样。当神经元活动时,会通过这些突触向 SCLC 细胞传递信号:谷氨酸能神经元会引发 SCLC 细胞的兴奋性电流,而 GABA 能神经元传递的信号,竟然会让 SCLC 细胞膜 “去极化”(一种电状态变化)。更特别的是,对 SCLC 细胞来说,这种去极化不是抑制信号,而是 “生长指令”,研究人员发现,SCLC 细胞内的氯离子浓度很高,GABA 介导的去极化会引发细胞内的钙瞬变,最终促进颅内肿瘤生长。
为了进一步验证,研究团队还用了光遗传学技术(通过光控制神经元活动):他们给小鼠大脑中的神经元装上 “光控开关”,用蓝光刺激神经元后发现,和活跃神经元接触的 SCLC 细胞,不仅长得更大,还会更积极地侵袭周围的正常脑组织;如果专门刺激 GABA 能神经元,同样会加速 SCLC 增殖。这说明,大脑中的神经活动确实在 “喂养” 癌细胞。

迷走神经支配对原发性小细胞肺癌的发生和发展至关重要
那么,这种 “神经-癌细胞连接” 能被阻断吗?研究给出了积极答案。他们尝试用一种常见的抗癫痫药——左乙拉西坦(levetiracetam),这种药能干扰突触中的信号传递。结果显示,连续两周给携带 SCLC 脑转移的小鼠注射左乙拉西坦后,癌细胞的增殖速度显著下降,肿瘤负担也明显减轻。这意味着,针对 “神经-癌细胞连接” 的治疗,可能成为 SCLC 脑转移的新方向。
“这项研究让我们意识到,神经系统在很多癌症中都扮演着‘隐形推手’的角色。” 研究负责人之一 Michelle Monje 教授表示,“SCLC 细胞不仅会模仿神经元的基因特征,还能主动和神经元形成功能性连接。这不仅刷新了我们对癌症微环境的认知,也为开发新疗法打开了大门。”
未来,科学家们还会进一步探索迷走神经中具体哪些信号通路影响肺部 SCLC,以及是否有更精准的方法阻断脑内的 “神经-癌细胞突触”。但对 SCLC 患者来说,这项研究已经带来了新的希望:或许未来,抗癫痫药这类调节神经活动的药物,能和传统抗癌疗法联手,为晚期患者争取更长的生存期。
参考资料:
[1]Savchuk, S., Gentry, K.M., Wang, W. et al. Neuronal activity-dependent mechanisms of small cell lung cancer pathogenesis. Nature (2025). doi:10.1038/s41586-025-09492-z
