本文转自“梅斯医学”公众号 还记得疫情那几年吗?身边总有人感冒后半开玩笑说:“这下是不是反而不容易得新冠了?” 当时只当是随口吐槽,没想到还真有研究把这份 “直觉” 变成了实锤。 最近《传染病杂志》(The Journal of Infectious Diseases)发表的一项重磅研究发现,咱们常得的普通感冒——尤其是鼻病毒引起的那种,居然能当新冠的 “天然防护盾”:感染鼻病毒后30 天内,新冠感染风险能降低近一半,就算不幸中招,体内的新冠病毒量也会少很多。更有意思的是,这还能解释为啥小孩得新冠大多症状轻——毕竟他们可是 “感冒专业户”,鼻病毒感染频率比成人高太多。今天咱们就好好扒一扒这项研究,看看普通感冒是怎么给身体 “上抗病毒 buff” 的。
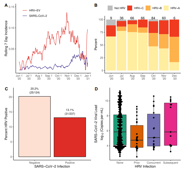
一、实验背景 其实早有一个现象让科学家好奇:成人和小孩感染新冠的表现天差地别。成人更容易出现发烧、咳嗽,甚至发展成肺炎;但小孩大多是轻症,不少人连症状都没有。研究团队推测,关键可能藏在“呼吸道病毒感染频率” 里 —— 小孩总爱感冒,一年能得好几次,而每次感冒(尤其是鼻病毒引起的)可能会 “训练” 气道的抗病毒防御系统,让身体对新冠这类新病毒更 “有准备”。 所以这项研究的核心目标很明确:第一,验证鼻病毒感染是否真的能保护人免受新冠感染;第二,搞清楚背后的分子机制——到底是身体里哪些 “基因战士” 在鼻病毒的激活下,挡住了新冠。这不仅能解释 “小孩新冠轻症多” 的谜题,还可能为新冠防治提供新思路。 二、实验细节: 怎么验证“鼻病毒护着新冠”? 1. 实验对象 研究用了美国的“HEROS 队列” 数据,这是个超大规模的家庭观察研究——2020 年 5 月到 2021 年 2 月,在美国 12 个城市招募了 1394 户家庭,共 4160 人,涵盖 0-12 岁小孩、13-21 岁青少年和成人。之所以选家庭,是因为家庭成员接触密切,能更准确观察病毒传播和相互影响。 为了聚焦分析,研究团队采用了“病例队列” 设计:从 4160 人中随机选 1000 人作为 “基础组”,再加上 191 个额外的新冠病例,组成 1191 人的核心研究群体;同时还做了 “病例对照”,专门对比新冠阳性者和他们同家庭的新冠阴性成员,看两者的鼻病毒感染情况有啥不同。 2. 实验流程 整个研究期间,参与者每两周要自己采一次鼻拭子(没错,就是疫情时常见的鼻咽拭子),研究团队会用这些拭子检测21 种常见呼吸道病原体——除了新冠和鼻病毒,还有流感、合胞病毒等。 对部分关键拭子,研究团队还做了“RNA 测序”:比如新冠感染前采集的拭子(看感染前哪些基因在 “干活”)、鼻病毒感染时的拭子(看鼻病毒激活了哪些基因)。为了验证结果,他们还在实验室里培养了人的气道上皮细胞,用鼻病毒感染后观察基因变化 —— 相当于在 “迷你气道” 里重现实验。 统计分析上,团队用了Cox 比例风险模型(算鼻病毒对新冠风险的影响)、广义估计方程(对比病毒载量和基因表达的关系),还调整了年龄、性别、哮喘、过敏等干扰因素,确保结果靠谱。 3. 实验结果:鼻病毒的 “保护技能” 全曝光 (1)疫情期间,鼻病毒比新冠 “活跃” 多了 首先,研究团队摸清了两种病毒的“活动规律”。正如图 1A 所示,2020 年夏天到 2021 年 1 月,鼻病毒的检出率远高于新冠:每100 个鼻拭子里,5.8% 能检出鼻病毒,而新冠只有 1%。而且大部分鼻病毒感染是无症状的(76.1%),就算有症状也多是轻微感冒。测序还发现,97.9% 的 “鼻病毒/肠道病毒” 阳性样本其实都是鼻病毒,其中 62.3% 是鼻病毒 A 亚型,19.3% 是 B 亚型,18.4% 是 C 亚型。也就是说,咱们平时感冒,十有八九是这几种鼻病毒搞的鬼。 从时间上看,鼻病毒在2020 年秋天逐渐增加,11 月达到峰值,之后慢慢下降;而新冠在 11 月才开始飙升,正好赶在鼻病毒下降之后——这个 “时间差” 也暗示,鼻病毒可能在和新冠 “抢地盘”。 (2)30 天内感冒过,新冠风险降 48% 这是最核心的发现:过去30 天内感染过鼻病毒的人,得新冠的风险比没感染过的低 48%(校正风险比 0.52,P=0.034)。而且这种保护作用还 “挑时机”——越近的鼻病毒感染、有症状的鼻病毒感染,保护效果越强。比如感冒后10 天内,新冠风险降得更多,而无症状的鼻病毒感染保护作用就弱一些。 为了确认这个结果,研究团队对比了新冠阳性家庭的成员:237 个新冠阳性者中,只有 13.1% 在新冠发病前 30 天检出鼻病毒;而 124 个同家庭的新冠阴性者中,有 20.2% 检出鼻病毒(比值比 0.48,P=0.016),正如图 1C 所示,这个差异很明显——相当于家里有鼻病毒感染史的人,更不容易被新冠“盯上”。 (3)就算得新冠,鼻病毒也能“降病毒量” 更惊喜的是,鼻病毒不仅能“防感染”,还能“减轻病情”。研究发现,新冠患者中,过去30 天感染过鼻病毒的人,新冠病毒载量(简单说就是体内病毒的 “数量”)比没感染过的低 9.6 倍(P=0.031)。要知道,病毒载量越低,症状越轻,传染性也越弱——这意味着就算中招,有鼻病毒 “打底”,病情也会轻很多。 但有两个例外要注意:如果鼻病毒和新冠“同时感染”(一起检出),或者鼻病毒感染发生在新冠之后,新冠病毒载量反而会更高。这说明 “时机很重要”—— 只有在新冠之前的鼻病毒感染才有保护作用,就像 “提前练兵” 才能打胜仗,临时抱佛脚可没用。
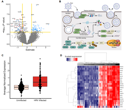
图:近期的HRV感染可能会干扰SARS-CoV-2的感染 (4)22 个 “抗病毒基因” 是关键 那么,鼻病毒是怎么“保护” 身体的?答案在基因里。研究团队对 144 个新冠病例感染前的鼻拭子做了 RNA 测序,发现有57 个基因的表达量和后续新冠病毒载量 “负相关”——也就是说,这些基因表达越高,新冠病毒量越少。 其中24 个是已知的 “抗病毒基因”,比如负责识别病毒 RNA 的 “哨兵” RIG-I(DDX58)和MDA5(IFIH1)——它们就像身体里的 “雷达”,一旦发现病毒,就会启动干扰素反应;还有负责 “攻击” 病毒的IFIT1、OAS2等基因:有的能阻止病毒复制,有的能切碎病毒 RNA,有的能给病毒 “贴标签” 让免疫系统清除。 更关键的是,这24 个抗病毒基因里,有 22 个能被鼻病毒感染诱导——也就是说,鼻病毒感染会让这些 “抗病毒战士” 的数量增加。实验室里的体外实验也证实了这一点:用鼻病毒感染气道上皮细胞后,这 22 个基因的表达量都显著上升,最多的能涨 270 倍——相当于鼻病毒给身体 “充值” 了抗病毒能力。
图:HRV诱导的基因表达与SARS-CoV-2病毒载量较低有关 (5)小孩的 “感冒优势”:基因表达高,鼻病毒感染多 最后,研究解开了“小孩新冠症状轻” 的谜题。对比不同年龄人群的基因表达发现,没感染任何病毒时,小孩气道里那22 个保护基因的表达量比成人高 1.11 倍(P=0.014)。而且小孩感染鼻病毒的风险是成人的 2.2 倍、青少年的 1.8 倍。也就是说,小孩因为常得感冒,气道里的“抗病毒防线” 一直处于更活跃的状态。 但有意思的是,各年龄组的新冠感染风险其实差不多。这说明小孩不是不容易得新冠,而是感染后因为有保护基因在“干活”,病毒量少,所以症状轻。原来 “爱感冒” 也有好处,这大概是小孩对抗新冠的天然优势吧。
图:按年龄划分的保护性基因特征表达 小结 看完这项研究,是不是对“普通感冒” 有了新认知?原来鼻病毒引起的小感冒,居然是身体对抗新冠的 “隐形保镖”,其通过激活气道里的 22 个抗病毒基因,既降低了新冠感染的概率,又减少了病毒载量。而小孩之所以是新冠的 “轻症大户”,也多亏了他们频繁遭遇鼻病毒,相当于不断给气道 “练兵”,让保护基因时刻在线。 当然,这可不是让大家故意去感冒!毕竟感冒也会让人鼻塞、咳嗽,而且鼻病毒也可能引起支气管炎、肺炎等问题。但这个发现给我们的启示不小:未来或许可以通过模拟鼻病毒的作用,开发能激活这些保护基因的疗法;也可以根据鼻病毒的流行情况,预测新冠的高峰——比如鼻病毒多的时候,新冠可能会少一些。 由此可见,偶尔一次小感冒,说不定身体正在悄悄给你披“抗病毒小铠甲” 呢! 参考资料: [1]The common cold is associated with protection from SARS-CoV-2 Infections. J Infect Dis. 2025 Aug 11:jiaf374. doi: 10.1093/infdis/jiaf374. Epub ahead of print. PMID: 40795882. |



