本文转自“梅斯医学”公众号
肠道菌群是指定植在人体肠道内并长期与人体相互依存的微生物群,因其细胞数量是人体自身细胞的10倍,所编码的基因有100万个以上,被称为人体的“第二基因组〞。其不仅影响食物消化吸收为身体供能,还有着调节免疫功能参与机体代谢的作用,它可以影响机体内分泌功能(调节能量、血糖、炎症反应等)。在2024年批准的国自然项目中,有197个中标项目与肠道菌群有关,位居国自然热点前列,值得研究人员的长期关注。
糖脂代谢是能量代谢中非常重要的一个环节,作为近年来新兴的研究热点,相关高分文献如井喷般涌现,已成为国家自然科学基金的新晋的热点研究领域!脂质代谢失衡常常会导致一些相关疾病,如非酒精性脂肪肝、肿瘤、心血管和代谢疾病、肥胖等。那国自然热点常客肠道菌群携手新晋热点糖脂代谢会碰撞出怎样的火花呢?
近日,来自澳大利亚的研究员们在Cell出版集团旗下刊物Immunity发表的一项研究,揭示了短期高脂饮食对肠道屏障和肠道菌群的不利影响,快速、显著,但是可逆,并且强调了不同脂肪酸类型对免疫稳态的不同作用。

一、研究背景
虽然随着科技进步降低了传染病的死亡率,延长了人们的平均寿命。但是人们存在多种亚健康状况(比如代谢和免疫过程的慢性失调)。这种慢性炎症性疾病占高收入国家死亡人数的87%以上。除了遗传因素,近几十年来的环境因素也是诱因之一。
长期高脂饮食(HFD)作为肥胖和相关代谢疾病的主要影响因素,已被广泛研究(如系统性炎症、肠道菌群失调和代谢紊乱等),但短期高脂饮食是否能迅速扰乱肠道免疫稳态及屏障功能尚不明确。白介素22(IL-22)是维持肠道屏障完整性和免疫稳态的关键细胞因子,通过有益共生菌促进肠道定殖,预防肠炎。3型天然淋巴样细胞(ILC3)可以持续分泌IL-22,来维持屏障稳态,抵御病原体入侵。所以ILC3功能障碍与肠炎、代谢疾病等息息相关。因此,探究短期HFD对肠道ILC3s功能及其稳态的影响,对于理解饮食介导的慢性病的发生机制具有重要意义。
二、研究方法
研究采用C57BL/6小鼠模型,分为常规饮食(RD)组和HFD组,喂养7天后进行多组学分析。研究员通过单细胞测序(scRNA-seq)、CITE-seq、流式细胞术等方法分析肠道免疫细胞变化,如ILC3的转录组特征、IL-22分泌能力及脂滴形成等;通过肠道通透性(UssingChamber)、肠跨上皮电阻(TER)等评估屏障功能;通过脂质组学分析小肠及结肠区域脂肪酸组成,肠道菌群16SrRNA测序比较不同饮食模式下肠菌组成及代谢通路变化;并且检测了饱和脂肪酸(如棕榈酸)与不饱和脂肪酸(如油酸)对其IL-22功能的影响,利用DGAT酶抑制剂等手段进行验证;最后,建立无菌小鼠、抗生素处理小鼠及急性结肠炎(DSS诱导)模型,观察饮食干预对炎症恢复的影响。

三、研究结论
1.HFD能快速破坏肠道屏障,7天内改变肠道菌群和肠道屏障
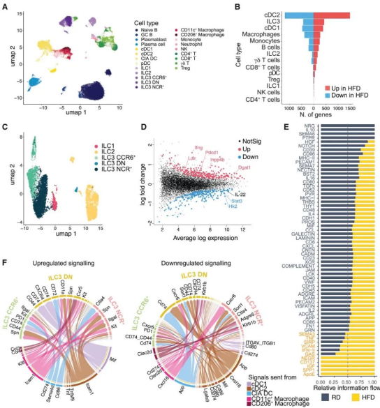
研究员发现,饲喂小鼠7天HFD后,肠道上皮屏障受损,抗菌肽(如Reg3家族)、黏蛋白(Muc2)、紧密连接蛋白(如Occludin)等表达下调,肠道通透性增加,屏障功能受损;并且改变了肠道脂质代谢和脂质组成,导致小肠中的饱和脂肪酸(如棕榈酸PA、硬脂酸SA)等大量沉积;此外,也导致了肠道菌群失调,有益菌(如Anaerobutyricumhallii)减少,有害菌(如Enterococcusgallinarum)增加,微生物代谢产物和代谢途径发生改变,进一步加剧屏障破坏。


2.HFD诱导ILC3功能受损,损害肠炎后的稳态恢复,让ILC3的分泌能力大幅下降
其次,研究员通过CITEseq分析发现,HFD显著影响肠道固有免疫细胞,仅两天就使得ILC3分泌IL-22的能力下降(7天后最高达到50%),细胞活性和增殖能力同步减弱,并且参与糖酵解的HK2表达减少,同时抑制IL-22的产生,促进IFN-γ的表达,改变了细胞间通信和信号传导。此外,HFD还减少巨噬细胞和树突状细胞分泌的IL-23和IL-1β,进一步削弱ILC3的炎症应答能力。但是通过恢复常规饮食,可以部分恢复ILC3的功能和肠道稳态。


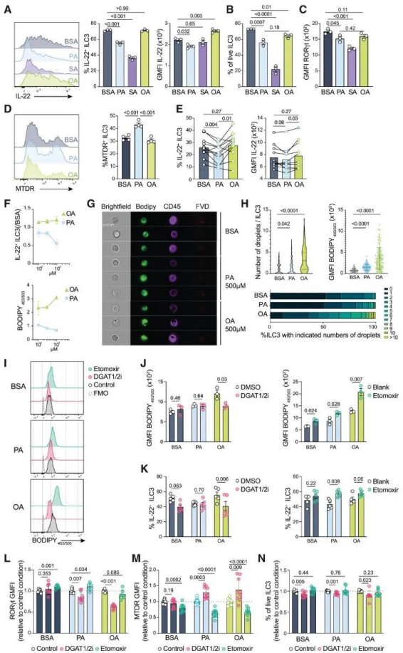
3.不同类型LCFA(长链脂肪酸)在ILC3中的代谢方式不同,饱和LCFA损害ILC3功能,增加对肠炎的易感性
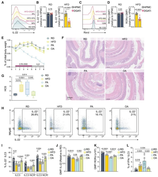
饱和LCFA(如PA、SA)抑制ILC3功能,下调IL-22分泌,导致肠道屏障完整性受损,加重肠道炎症,增加线粒体应激、驱动脂肪酸氧化(FAO)和脂毒性,促进促炎因子(如IFN-γ)表达;而不饱和LCFA(如油酸OA)可通过DGAT(甘油三酯合成酶)促进脂滴生成。在DSS诱导的急性结肠炎模型中:喂食PA的小鼠在炎症刺激下体重迅速下降,肠道溃疡增加,ILC3分泌的IL-22减少;而喂食OA的小鼠体重稳定,肠道炎症较轻,ILC3分泌的IL-22较多。


三、小结
本研究不仅揭示了高脂饮食对肠道免疫系统的不利影响,还强调了不同脂肪酸类型对免疫稳态的不同作用。表明饮食选择对肠道健康至关重要,为开发针对肠道炎症的饮食干预策略提供理论依据。合理增加不饱和脂肪酸的摄入,限制饱和脂肪酸过量的摄入,或可成为预防肠道疾病及慢性炎症的有效途径。
参考资料:
[1]Xiong L, Diwakarla S, Chatzis R, Artaiz O, Macowan M, Zhang S, Garnham A, Morgan PK, Mellett NA, Meikle PJ, Lancaster GI, Marsland BJ, Nutt SL, Seillet C. Acute exposure to high-fat diet impairs ILC3 functions and gut homeostasis. Immunity. 2025 May 13;58(5):1185-1200.e8. doi: 10.1016/j.immuni.2025.03.017. Epub 2025 Apr 14. PMID: 40233759.