本文转自“梅斯医学”公众号
相信没有人会质疑,父亲和母亲是孩子健康成长的重要支柱。传统观念里,母亲通常被视为无微不至的照顾者,而父亲则往往被看作家庭的安全保障者和经济支柱。
然而,随着社会的进步和认知的深化,人们逐渐意识到,父母双方在孩子的成长过程中都扮演着丰富多样的角色。好的父母不仅会为孩子提供物质上必要的支持,更会通过陪伴、指导和支持,塑造孩子的性格和价值观,教会他们面对挑战时的坚韧,培养独立思考的能力,以及传递对生活的热爱。
但当我们把目光投向更广阔的自然界时,会发现“亲子关系”的存在远非理所当然。在动物界,许多物种的父母并不会共同抚养幼崽,甚至有些雄性还会直接威胁其后代的生命。但在这其中也不乏例外,尤其是在一夫一妻制的物种中,如灰背鹿鼠,父母双方不仅细心照顾幼崽,还积极参与育儿活动。这种高度参与的育儿模式,为研究亲子行为提供了宝贵的范例。
那究竟是为什么一些物种的父母会成为“模范家长”,而另一些物种的就能放任不管、自行潇洒呢?
今年上半年,来自哥伦比亚大学朱克曼研究所的研究团队在《自然》(Nature)上发表了一篇题为“Evolution of a novel adrenal cell type that promotes parental care”的研究论文。通过对两种白足鼠属姐妹物种——灰背鹿鼠和多偶制的鹿鼠(P. maniculatus)的肾上腺进行深入分析,他们发现,“一夫一妻制”的灰背鹿鼠在肾上腺中进化出一种新型细胞类型,能够将孕酮转化为20α-羟基孕酮(20α-OHP)!这表明,某些物种的父母之所以能展现出强烈的育儿意愿,并非仅仅出于本能或社会习惯,而是有其深刻的生理原因。

doi: 10.1038/s41586-024-07423-y
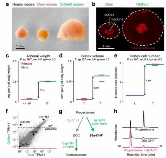
在本研究中,研究人员利用两种白足鼠属姐妹物种之间的遗传相似性,这两种姐妹物种的生活方式截然不同,草原鹿鼠(P. maniculatus bairdii)是滥交动物,而灰背鹿鼠(P. polionotus subgriseus)则终身坚守“一夫一妻制”。基于此,研究人员试图探究一夫一妻制小鼠肾上腺皮质中的一种近期进化的细胞类型的遗传秘密和行为信息。
肾上腺大小与结构的惊人差异
肾上腺是一种双分泌腺,髓质分泌儿茶酚胺,皮质分泌类固醇激素。儿茶酚胺能快速调节生理机能,而类固醇激素对生理机能、神经元活动和行为具有快速和慢速的影响。
研究人员的发现令人震惊:一夫一妻制小鼠和滥交型小鼠的肾上腺在大小和重量上存在显著差异!一夫一妻制小鼠的肾上腺重4倍,且出生时就已经是滥交型小鼠的2倍大,这表明肾上腺大小差异源于胚胎时期。
进一步分析发现,一夫一妻制小鼠皮质体积是滥交型小鼠的8.9倍,而肾上腺髓质仅大2.6倍,比较而言,两种小鼠肾上腺皮质差异更明显,其原因在于一夫一妻制小鼠皮质细胞数量更多且细胞更大。不得不说的是,相关物种内脏器官差异如此显著是前所未有的!
分子水平的突破
随后,为了探究一夫一妻制小鼠和滥交型小鼠肾上腺之间的分子差异,研究人员对肾上腺进行RNA测序,并检测了类固醇生成酶的表达。分子结果表明,将脱氧皮质酮转化为皮质酮的Cyp11b1在一夫一妻制小鼠中的表达水平是滥交型小鼠的3倍,并且合成20α-羟基孕酮(20α-OHP)的Akr1c18的表达在一夫一妻制小鼠和滥交型小鼠肾上腺之间也存在显著差异,一夫一妻制小鼠中的表达量高出约3200倍。这说明,物种间肾上腺基因表达的差异确实对类固醇激素水平产生了重大影响。
测量由差异表达基因编码的类固醇生成酶的底物和产物后,研究人员发现,20α-OHP在灰背鹿鼠每克肾上腺中的含量是滥交型小鼠的6.9倍,血浆中的20α-OHP水平也存在显著差异。

图:一夫一妻制小鼠有更大的肾上腺,且产生出更多20α-OHP
考虑到类固醇激素在调节亲代行为中的重要作用,研究人员推测20α-OHP可能具有促进亲代抚育行为的功能。实验结果证实了这一点:单次注射20α-OHP可显著增加灰背鹿鼠的亲代抚育行为,包括更多的幼崽梳理和依偎时间,将更多幼崽叼回巢穴,并建造更坚固的巢穴。此外,20α-OHP还能促使性未成熟的一夫一妻制小鼠表现出筑巢行为。换句话说,这些小小的化学物质就像魔法一样,让原本“潇洒”的灰背鹿鼠爸妈成为了“模范家长”。
那么,20α-OHP的代谢和作用机制又是什么呢?
结果显示,20α-OHP可在体外被大脑组织代谢为allo-diol,且20α-OHP产生的allo-diol的绝对水平比孕酮高20倍以上。单次注射allo-diol可在一小时后增加性成熟滥交型小鼠的幼崽叼回行为,并诱导一夫一妻制小鼠父母的筑巢行为,提示高水平的循环20α-OHP可能通过转化为allo-diol来影响亲代行为。
作用机制方面,allo-diol作为δGABAAR的中性拮抗剂,与其他神经甾体不同,它并不作为典型的神经类固醇变构调节剂起作用,而是通过调节δGABAAR介导的抑制来增加亲代行为。这意味着allo-diol能够改变神经元的兴奋性,进而影响行为表现。

图:20α-OHP及其代谢物allo-diol增加养育行为
最后,研究人员在细胞水平上探究一夫一妻制小鼠中20α-OHP的进化,单核RNA测序结果发现,除了三种经典的类固醇生成细胞类型外,还鉴定出新的细胞类型:Zona inaudita,其标记物是Akr1c18,位于肾上腺皮质的zF和zR之间,形成一个新的层,该细胞所在区域富含细胞外基质(ECM)相关基因,如tenascin N(Tnn)。
定量遗传学方法发现,Gadd45a是Zona inaudita细胞的特异标记,一夫一妻制小鼠中Gadd45a附近的顺式调控变异驱动其表达,进而促进Zona inaudita基因簇的表达。Tnn也是Zona inaudita细胞的重要标记,其表达主要受一夫一妻制小鼠等位基因调控,Tnn的表达与Akr1c18高度相关。这提示Gadd45a和Tnn在Zona inaudita细胞的发育及分化中发挥重要作用,且Gadd45a的作用可能更早。

图:肾上腺的分子和细胞特征揭示了一种新的细胞类型
小结
综上所述,一夫一妻制的灰背鹿鼠肾上腺中进化出一种新型细胞,该细胞产生的20α-OHP通过特定代谢途径影响神经回路,促进其亲代抚育行为,且通过定量遗传分析揭示了相关基因调控机制。
该文进一步揭示了基因与行为之间复杂而微妙的关系,并且我们也期待在未来,这些成果能够为理解及改善人类和其他哺乳动物中的亲子关系指引方向,让亲子关系的纽带更加紧密。
参考文献:Niepoth N, Merritt JR, Uminski M, et al. Evolution of a novel adrenal cell type that promotes parental care. Nature. 2024 May;629(8014):1082-1090.