本文转自“梅斯医学”公众号
进化论告诉我们,物竞天择,适者生存。不知道大家有没有思考过一个问题,同性性行为不能产生后代,那为什么在自然选择中同性性行为的基因依然能够留存下来呢?以往的研究表明:双性性行为者的基因可能具有生殖优势,而他们的孩子会携带同性遗传基因,这解释了其遗传持续性(为什么同性恋在进化中没有消失?Science子刊:背后原因出乎预料!)。尽管同性基因可以得以遗传,但不论怎么说,同性之间即使是真爱,想要繁衍后代,还是需要通过异性。但是,传统认知也是可以被现代科学颠覆的!这不,在Nature的一篇报道中,自然生殖中的性别限制被解开,科学家在体外将雄性小鼠的诱导多能干细胞(iPSCs)转化为功能性卵细胞,进而通过这些卵细胞产生双父系后代。该研究由Kenta Murakami等人发表,题为Generation of functional oocytes from male mice in vitro。

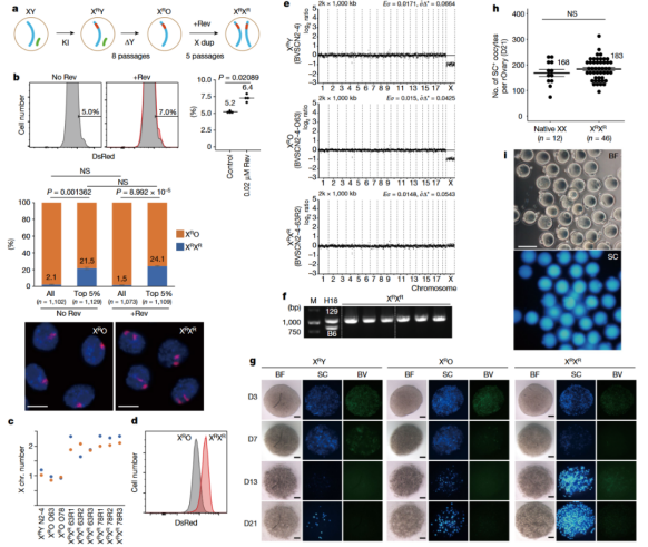
本颠覆性实验的起点是雄性小鼠的多能干细胞(PS细胞),这些细胞具有变成体内任何类型细胞的潜力。然而,由于它们携带的是XY性染色体,按照自然界的规律,这些细胞无法发育成卵母细胞。但是,科学家们通过一系列精细的操作,改变了这些细胞的染色体组成,将它们从XY转变为XX,从而模拟了雌性细胞的特征。那他们究竟做了些什么?首先,科学家们使用了CRISPR-Cas9基因编辑技术,这是一种实现在基因组中精确剪切和插入的工具。通过CRISPR-Cas9系统在小鼠胚胎干细胞(ES cells)中敲入DsRed(一种红色荧光蛋白)至X染色体,以监测X染色体的数量。由于干细胞长期培养过程中会发生染色体改变,大约6% 的胚胎干细胞会自发失去Y染色体。因此,自然培养后通过筛选,研究人员成功获取了丢失Y染色体的ES细胞,生成了XO型的ES细胞。随后,研究人员使用逆转纺锤体组装检查点抑制剂处理XO型ES细胞,对它们继续培养获得X染色体复制的ES细胞。为了验证生成的XX ES细胞的基因完整性,研究人员通过荧光激活细胞排序和荧光原位杂交等方法,确认了X染色体的复制,从而产生了XX型的ES细胞。

图1:ES细胞中的性别转换和卵母细胞体外生产
接下来,性转换后的XX型ES细胞被诱导分化为原始生殖细胞样细胞(PGCL cells),随后与雌性胚胎日12.5天的生殖腺体细胞聚集,并在体外分化(IVDi)培养条件下培养。在这个系统中,细胞开始分化,逐渐转变为能够产生卵母细胞的前体细胞。这个过程就像是在细胞的一生中按下了“重置”按钮,让它们重新获得了发育成卵母细胞的能力。实验结果发现,重建后的XX型胚胎干细胞产生的卵母细胞的数目明显大于来自亲代XY和XO型胚胎干细胞产生的卵母,并且这些体外培养的卵母细胞在很多方面都与自然状态下的卵母细胞相似。

图2:常染色体非整倍体XY ES细胞的卵母细胞生产
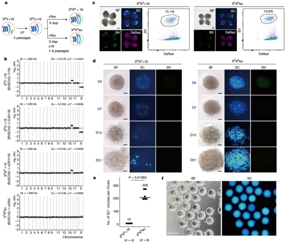
随后,研究人员还研究了三体16号染色体(一种唐氏综合症模型)对卵子形成的影响。通过使用reversine处理,他们对卵母细胞进行了诱导,发现16三体没有破坏PGCLC分化,但大部分PGCLC无法分化为原始卵母细胞。与此形成鲜明对比的是,来自整倍体ES细胞的原始卵母细胞能够分化成为 PGCL细胞和初级卵母细胞。这说明:在IVDi时期,常染色体非整倍体在早期阶段严重损害卵子生成,但在纠正非整倍体后,体外卵子生成能力得到恢复!为了评价性转换生成的卵母细胞功能,一个金标准是看它们是否产生后代,并且,若来自雄性体细胞的诱导多功能干细胞(iPS)能够诱导生成这种有功能的卵母细胞,其应用范围将会更加广泛。因此,研究者取8周龄雄性小鼠的尾端成纤维细胞获得iPS细胞用于性别转换。他们发现XX iPS细胞成功分化为PGCL细胞、原代卵母细胞、GV卵母细胞和MII卵母细胞。并且,这些MII卵子能够与野生型精子进行体外受精(IVF),并发育成两细胞胚胎。接着,研究人员将这些两细胞胚胎移植到假孕的ICR小鼠中,结果有1.1%的胚胎能够发育成活体幼崽。这些幼崽的生长和体重与之前报道的使用XX型iPS细胞来源的卵子产生的后代相似,且所有测试中,幼崽均显示出正常的生育能力。

图3:性转化的iPS细胞体外分化的卵母细胞产生的后代
由于性别转换系统高度依赖于整合在X染色体上的报告基因,因此作者试图找到一种内源性标记物以区分iPS生产的XX胚胎干细胞和与iPS生产的XO胚胎干细胞。通过比较两种基因型ES细胞的转录组,研究人员发现CD38的表达水平在XX型ES细胞中比XO型ES细胞高2.9倍。利用抗CD38抗体和FACS,研究人员能够从XO型ES细胞中分离出XX型ES细胞,这些细胞随后能够分化为PGCL细胞,并在IVDi培养中产生卵子。总的来说,这项研究展示了在体外条件下将雄性小鼠的干细胞转化为具有功能的雌性卵子的可能性,并证明了这些卵子能够产生具有生育能力的后代。这一发现对未来的生殖生物学研究和生殖医学具有重要的意义。
参考文献:
[1] Acute Vigorous Exercise Decreases Subsequent Non-Exercise Physical Activity and Body Temperature Linked to Weight Gain
[2] Genetic variants underlying human bisexual behavior are reproductively advantageous.