本文转自“梅斯医学”公众号
疲惫焦虑?难以入睡?体重减轻?头发干枯?你是否突然出现过“不明原因”的以上类似情况?如果有!很可能是身体缺某种氨基酸了。氨基酸是构成蛋白质的基本组成单位,也是人体组织的重要构成部分,在生命机体营养、生存和发展过程中发挥着极为重要的作用。氨基酸的作用涵盖多个方面,除了维持身体蛋白质平衡外,还参与构成激素、酶以及抗体等,维持人体正常代谢。
人体内组成蛋白质的氨基酸分为两大类:8种必需氨基酸和10种非必需氨基酸。前者是指人体需要而又不能靠自身合成,必须由外源性义务供给,包括:异亮氨酸、亮氨酸、苯丙胺酸、蛋氨酸、色氨酸、赖氨酸、缬氨酸,以及苏氨酸。

来源:PSM药盾公益
虽然人体离不开氨基酸,但也并非多多益善。
近日,来自中山大学和UPMC希尔曼癌症中心的联合研究团队发现:膳食中苏氨酸补充太多,可能会加速肿瘤的生长,对抗癌症治疗的效果;相反,如果在膳食中对苏氨酸进行限制,则能够增强抗肿瘤疗效!该研究发表在Nature子刊Nature Cancer上。

doi: 10.1038/s43018-024-00748-7
至于背后的机制,一切还要从“头”说起。
胶质母细胞瘤(GBM)是最常见的原发性恶性脑肿瘤,中位生存期甚至不到2年,同时该肿瘤的复发性很高,经常会在原切除腔的2-3cm内复发,并呈结节状生长。事实上,GBM患者无法治愈的原因很多,但其中很重要的一点在于:胶质母细胞瘤干细胞(GSCs)的存在。
GSCs是一种干细胞样群体,对放疗和化疗有着很强的抵抗力,且会在肿瘤内产生细胞类型的分级。不仅如此,研究者还通过小鼠以及体外实验证实,GSCs具有较高的翻译率,这意味着GSCs的蛋白质合成率相对较高,而这种高翻译特征更是增加了GBM的侵袭性,使人们“谈胶质母细胞瘤色变”。

GSCs具有较高的翻译率
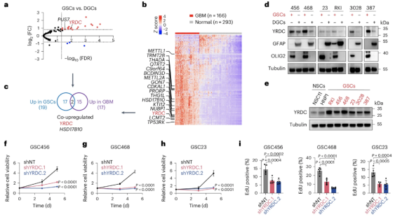
当然,GSCs的高翻译率并不是“凭空出现”的,研究者进一步采用CRISPR基因敲除筛选,探讨了影响GSC生长和翻译的潜在tRNA修饰因子。靶向111个基因进行筛选之后,最终找到了——YRDC。
具体来说,研究者在GSC456细胞筛选中,发现了9种重要的命中(hits)基因;而GSC23细胞筛选中则发现了12种。其中,仅有YRDC和RPUSD2两个基因发生了重叠。
基于此,研究者总结道,YRDC是GSCs中最重要的tRNA修饰剂。更准确地说,在大多数癌细胞系中,YRDC都是必不可少的。
那么,对于GSCs来说,YRDC到底有多重要呢?
经过一系列分析,研究者发现,靶向YRDC能够降低GSCs的存活率,消耗YRDC会降低GSC的自我更新能力,同时,缺乏YRDC的GSCs也会表现出较慢的翻译速率。可见,YRDC在GSC维持过程中发挥着重要作用。

筛选出YRDC的过程
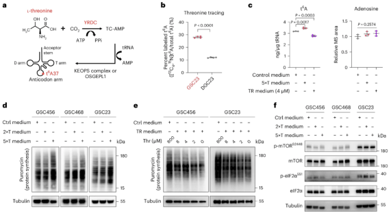
事实上,YRDC发挥作用的根源在于:催化tRNA上N6-苏氨酰氨甲酰腺苷(t6A)的生物合成,从而发挥调节GSCs中蛋白质翻译的功能。
质谱分析(MS)显示,当靶向YRDC时,则可以减少t6A,阻碍蛋白质翻译,在体内和体外均能抑制肿瘤生长。

YRDC对GSCs的维持和翻译发挥着至关重要的作用
千盼万盼,终于盼来了苏氨酸(Threonine)——研究者发现,苏氨酸是YRDC的重要底物。
一系列的体外实验显示,苏氨酸能够动态调节t6A水平。具体来说,当提高培养基中苏氨酸的浓度时,即补充苏氨酸72小时后,t6A的浓度得到了提升,但不影响总腺苷水平。
不仅如此,增加苏氨酸水平还能加速翻译。与同样是必需氨基酸的精氨酸相比,补充苏氨酸能够加速翻译,同时不影响mTOR磷酸化水平。事实上,苏氨酸能通过YRDC和t6A的生物合成来促进翻译,从而加速肿瘤的生长。

苏氨酸动态调节t6A和翻译
既然必需氨基酸苏氨酸需要通过膳食补充,那么饮食干预是否能够改善癌症疗法呢?
为了更好地模拟苏氨酸饮食限制的临床应用,研究者在植入GSCs的7天后,展开了饮食干预和药物治疗。
结果显示,限制膳食中苏氨酸后,小鼠体内的肿瘤体积明显减少,同时存活率也得到了延长。更具体地说,苏氨酸饮食限制减少了t6A的生物合成,从而抑制肿瘤蛋白合成和肿瘤细胞周期进展;类似的情况也出现在异种移植实验中,膳食限制苏氨酸同样能有效限制体内GSC的蛋白质翻译和增殖。
放眼临床,如果能将一线化疗药物替莫唑胺,联合饮食中苏氨酸的限制,则有很大的希望能增强化疗和抗有丝分裂的抗肿瘤疗效,为膳食干预癌症治疗提供了分子基础。

饮食限制苏氨酸有效增强化疗疗法
综上所述,膳食与健康之间存在着千丝万缕的关联——通过限制饮食中的苏氨酸,能够有效降低GSCs的细胞活力,抑制肿瘤生长并延长存活率。对于胶质母细胞瘤的患者来说,化疗配合饮食限制苏氨酸,或能增强抗肿瘤疗效,为患者带去生存的希望!
看到这儿,想必大家最关心的问题是:膳食中的苏氨酸都从何而来呢?常见的天然食物包括干酪、家禽、鱼、肉、扁豆、芸豆和芝麻等等。正常情况下,成年人每日需要20mg/千克的苏氨酸。
最后提一嘴,这篇文章并非鼓励大家“限制饮食中苏氨酸摄入量”。作为必需氨基酸之一,苏氨酸也存在着诸多生理作用,包括脂质代谢、蛋白质合成、胚胎干细胞增殖、缓解焦虑和轻度抑郁等等,不必将其“一棒子打死”。
适宜、平衡,才是王道。