本文转自“梅斯医学”公众号
多喝热水。
哦,嗯,对。
你又怎么了?
都是我的错,行了吧。
你要这么想,我也没办法。
......
——摘自《最令人反感的吵架语录》眼熟吗?看着上面这些话,是不是血压都上来了?像不像你和对象吵架时的经典台词?在生活中,我们时常会感觉到男女生共情能力的差异,甚至吵完架还需要和对方解释一下自己“为啥生气”。所以,男人的共情能力真的比女人差吗(还只是借口)?共情,又称同理心,可以简单理解为:换位思考、感受他人情绪、理解他人处境的能力。用一个经典的歌词来描述,就是“悲伤着你的悲伤,幸福着你的幸福”。事实上,早在上个世纪70年代,Martin Hoffman便总结了7项心理学研究后发现,女性往往表现出更强的共情水平。与此同时,两性差异不仅体现在共情力的强弱程度,还在共情后的反应上。Nature上曾发表过这样一项有意思的研究,发现:对于女性来说,无论是喜欢还是讨厌,当对方受伤时都能感同身受;而男性确实也可以共情喜欢人的受伤,但相反的是,当看到自己讨厌的人受伤时,却激活了脑内的奖励回路,甚至感觉“被爽到了”?!

男女性在看到喜欢/讨厌人受伤时的大脑表现看来“太直男”的话语或行为真不是演的。但为什么会出现两性共情能力的差异呢?近日,来自中山大学脑功能与疾病重点实验室的研究团队从大脑中神经回路中找到了答案,揭示了“为什么男女之间的共情能力不同”。该研究发表在Cell子刊Neuron上。研究发现,对于其他“鼠”的痛苦,雌性和雄性小鼠会发出不同的嗅觉暗示,而这些暗示物会进一步激活梨状皮层(PiC)中不同的神经回路,唤起观察“鼠”的性别两态性移情行为,即不同的性别会表现出不同的移情行为——雌性会表现出更强的社会偏好,而雄性则会过度地自我梳理。

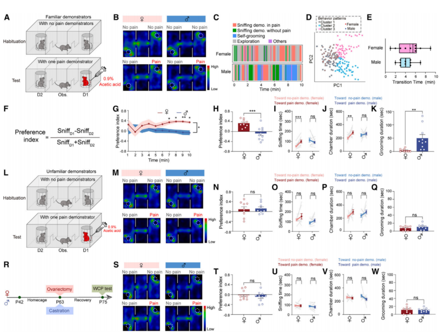
DOI:https://doi.org/10.1016/j.neuron.2024.02.001为了分析雄鼠和雌鼠的共情表现,研究者设计了一个让它们分别目睹同伴经历疼痛的测试(WCP)。在WCP测试中,两只年龄和性别匹配的小鼠被放在同一房间内,其中一只被注射了醋酸从而诱导其经历疼痛,而另一只则作为观察者。有意思的是,研究者观察到:在测试的前5分钟,雌性/雄性小鼠均表现出探索行为,并与“正处于疼痛中”的同伴产生一定互动。但5分钟之后,雌性和雄性小鼠则表现出了不同的行为特征。雌性小鼠会对疼痛的同伴产生更多的社交接近和嗅探行为,并在房间里停留更长的时间;而雄性小鼠则表现出渐进式和高水平的自我梳理行为,而非社交偏好。也就是说,当目睹同伴经历痛苦时,雄性和雌性小鼠出现了明显的共情差异——雌性会持续和同伴互动,而雄性则更多地focus在自己身上。

目睹笼子里同伴经历疼痛的小鼠的性二态共情行为事实上,小鼠是依靠嗅觉暗示物(Olfactory cues)感知到同伴的“疼痛”,而非视觉和听觉。当小鼠通过嗅觉感知到对方后,会进一步激活脑内PiC的不同神经回路,从而驱动观察者的性别特异性行为。具体来说,雌性观察者的梨状皮层至前边缘皮质环路被激活,即PiC→PrL通路,从而诱发对“痛苦”同伴的社会偏好;相反,雄性观察者主要激活梨状皮层至内侧杏仁核环路,即PiC→MeA通路,引起过度的自我梳理行为。研究者进一步比较了性别间差异表达基因(DEG)的数量。结果显示,在PrL突触神经元中,雌性小鼠有着更多的基因上调;而在MeA突触神经元中,雄性小鼠有着更多的基因上调。而这些具有性别差异表达的基因,在突触形成、传递和离子转运方面均有着明显的富集。更准确地说,雌性的PiC→PrL通路和雄性的PiC→MeA通路源于两个独立的PiC神经元群,它们有着完全不同的基因表达特征,受到不同的转录因子和性激素调控,这也是两性共情能力大相径庭的原因。

两性共情能力差异的原因综上所述,这项实验从分子、细胞和回路水平上揭示了共情能力的性别两态性——当感受到同伴的痛苦时,雌性小鼠往往表现出更强的共情能力,以亲近和安慰的方式来表达关心;而雄性小鼠虽然能识别疼痛,但只通过自我梳理来表达这种共情,因此很难给疼痛中的同伴带来安慰呢。而这种差异并非偶然,而是源自不同的脑内神经回路。所以,情侣吵架时常说的“真不理解你的脑回路”还是有科学依据的,这时候不如各退一步呢~