本文转自“生物探索”
长期以来科学家们一直知道,线粒体在癌细胞的代谢和能量产生过程中扮演着重要角色,然而截止到目前为止,研究人员并不清楚线粒体网络的结构组织与其在整个肿瘤水平下的功能性生物能量活性之间的关联。
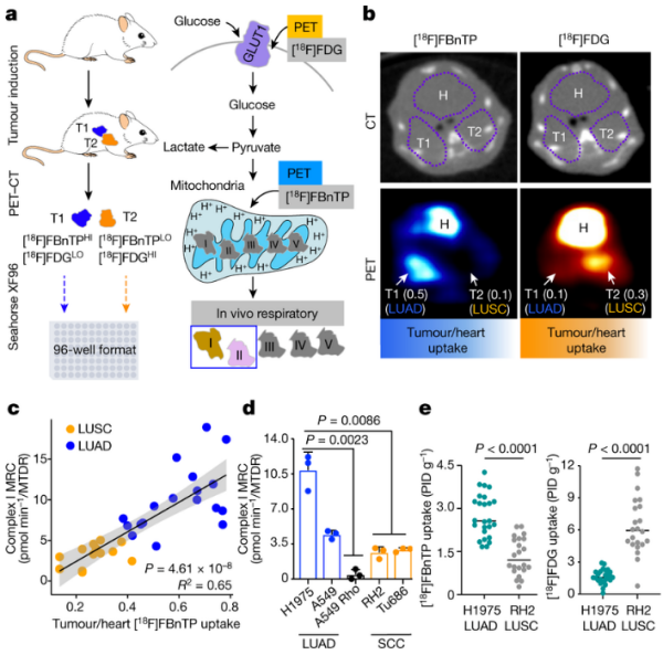
近日,一篇发表在国际杂志Nature上题为“Spatial mapping of mitochondrial networks and bioenergetics in lung cancer”的研究报告中,来自加州大学洛杉矶分校等机构的科学家们通过研究利用正电子发射断层扫描技术(PET)与电子显微镜相结合,在遗传工程化修饰的小鼠机体的肺部肿瘤中产生了线粒体网络的三维超分辨率图谱。
文章中,研究人员根据线粒体的活性和其它因素,利用一种称之为深度学习的人工智能技术来对肿瘤进行分类分析,并量化了整个肿瘤中数百个细胞和数千个线粒体的结构。研究人员对两种主要的非小细胞肺癌(NSCLC)亚型—肺腺癌和鳞状细胞癌进行了研究,并在这些肿瘤内部发现了不同的线粒体网络亚群;更为重要的是,他们还发现,线粒体能经常与诸如脂滴等细胞器组织在一起并产生特殊的亚细胞结构,同时还能支持肿瘤细胞的代谢和线粒体活性。

科学家发现癌细胞中线粒体发挥功能的关键信息。
图片来源:Nature (2023). DOI:10.1038/s41586-023-05793-3
研究者推测,人类癌症样本中的线粒体群体并不会与各自的肿瘤亚型相互排斥,而是会存在一种活性谱;这些研究发现或许就为理解癌细胞中线粒体的功能提供了关键的信息,并有望帮助开发出新型癌症疗法。研究者Shackelford说道,我们的研究代表了利用遗传工程化小鼠模型来生成高度详细的肺部肿瘤三维图谱的关键第一步;利用这些图谱,我们就能产生肺部肿瘤的结构和功能蓝图,并能提供非常有价值的线索来揭示肿瘤细胞是如何在结构上组织其细胞架构来对肿瘤生长的高代谢需求产生反应的,我们的研究发现或许有望帮助指导并改善当前的癌症疗法策略,同时还能阐明科学家们治疗肺癌疗法的新方向。
本文研究揭示了肺部肿瘤代谢通量的一个新的发现成果,并阐明了癌细胞对营养的偏好或许是由其细胞中线粒体和其它细胞器的区室所决定的,即要么依赖于葡萄糖,要么依赖于游离脂肪酸。本文研究结果对于开发能够靶向作用肿瘤特异性的营养偏好的有效抗癌疗法具有非常重要的意义,这种多模式成像方法也能促使研究人员揭开癌症代谢此前未知的方面,研究人员认为,这或许也能应用于对其它类型癌症的研究中。
综上,本文研究结果表明,在非小细胞肺癌中,线粒体网络能被分隔成为不同的亚群,并支配着肿瘤的生物能量能力。